10月25日,第三届中央企业熠星创新创意大赛总结颁奖活动在京举行,党的建设党组副书记、总经理杨金成参加颁奖活动,并代表集团公司获授优秀组织单位称号。

本届大赛分设新一代信息技术、先进制造技术、北斗时空智能技术、新材料与新能源技术、医疗器械与设备5条赛道,报名人数逾2.3万、共3340个项目报名参赛。大赛最终评选出一等奖20个、二等奖30个、三等奖50个,优秀奖100个。
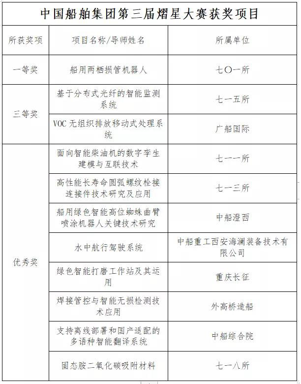
党的建设高度重视本届熠星大赛工作,负责承办了先进制造技术赛道。该赛道共征集项目1111个,占大赛项目总数的三分之一。积极组织成员单位报名参赛,5大赛道共报名44项,获得一等奖1项、三等奖2项、优秀奖8项;推荐大赛常驻导师10名,飞行导师2名,3人获杰出导师奖、4人获大赛优秀导师奖;在本次大赛中总计获奖19个,获奖类型和数量上较往届均取得显著提升。


| 来 源:中船综合院
| 责 编:高红梅
| 校 对:周 芒
| 审 核:项 丽/甘丰录